로그인 모듈 사용 가이드
개요
캐모마일 로그인 서비스에서는 기본적으로 Spring Security를 통해 인증/인가를 처리한다.
로그인 서비스를 개발하기 이전에 시큐리티 개발가이드를 통해 Spring Security의 인증/인가에 대한 개념을 이해했다는 전제하에 로그인 기능 개발에 대해 중점적으로 설명한다.
캐모마일에서 가이드하는 로그인 서비스 개발은 Ajax를 통한 로그인 호출이며 성공/실패에 대한 에러 처리 및 다국어 처리를 위한 다양한 API를 제공하고 있다.
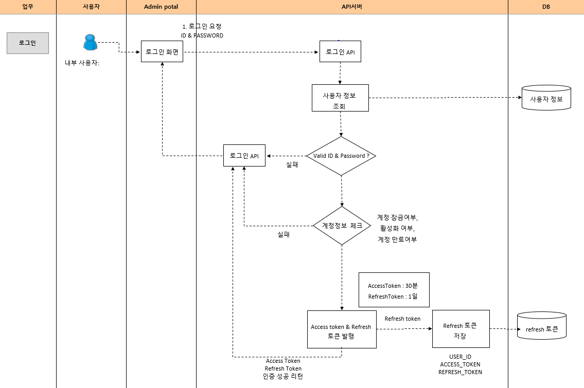
시큐리티 세션 인증 프로세스

시큐리티 세션 인증 프로세스

사용법
로그인 서비스 API
로그인 서비스에서는 인증 성공과 실패에 따른 후처리에 필요한 다양한 기능을 메서드로 제공한다.
로그인 서비스 API를 사용하기 위해서는 LoginService 빈이 등록되어 있어야 하며 DI를 통한 객체 주입이 선행 되어야 한다.
다음과 같은 기능을 제공한다.
메서드 | 설명 |
|---|---|
loginService.getLockCountLimit() | 시스템에 설정된 락카운트 임계치 조회 |
loginService.checkLockCnt(userId) | 유저의 현재 락카운트 조회 |
loginService.increaseLockCnt(userId) | 유저 락카운트 증가 |
loginService.resetLockCnt(userId) | 유저 락카운트 초기화 |
loginService.lockAccount(userId) | 유저 계정 잠금 |
loginService.unLockAccount(userId) | 유저 계정 잠금 해제 |
loginService.checkUser(userId) | 계정의 유무 확인 (계정이 있으면 ‘1’ return, 없으면 ‘0’ return) |
loginService.lockProcessAccount(userId, exception) | 유저의 락카운트를 증가시키며 락카운트 임계치가 넘으면 계정을 잠금는 일괄 작업 |
AuthenticationSuccessHandler
앞서 등록했던 sampleLoginSuccessHandler Bean을 만든다.
AuthenticationSuccessHandler 상속 받아 구현한다.
상속 또는 별도의 @Configuration을 설정하여 Bean 등록 후 사용 할 수 있다.
이 핸들러는 인증 성공시 onAuthenticationSuccess 메서드를 호출한다
인증에 성공시에 필요한 후처리 로직을 작성한다.
AuthenticationFailureHandler
앞서 등록했던 sampleLoginFailureHandler Bean을 만든다.
AuthenticationFailureHandler 상속받아 구현한다.
상속 또는 별도의 @Configuration을 설정하여 Bean 등록 후 사용 할 수 있다.
이 핸들러는 인증 실패시 onAuthenticationFailure 메서드를 호출한다.
인증에 실패시에 필요한 후처리 로직을 작성한다.